《最高人民法院、最高人民检察院关于执行〈中华人民共和国刑法〉确定罪名的补充规定(七)》已于2021年2月22日由最高人民法院审判委员会第1832次会议、2021年2月26日由最高人民检察院第十三届检察委员会第六十三次会议通过,现予公布,自2021年3月1日起施行。
最高人民法院 最高人民检察院
2021年2月26日
法释〔2021〕2号
最高人民法院最高人民检察院
关于执行《中华人民共和国刑法》
确定罪名的补充规定(七)
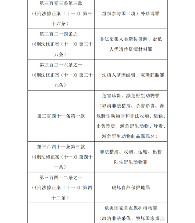
(2021年2月22日最高人民法院审判委员会第1832次会议、2021年2月26日最高人民检察院第十三届检察委员会第六十三次会议通过) 根据《中华人民共和国刑法修正案(十)》(以下简称《刑法修正案(十)》)、《中华人民共和国刑法修正案(十一)》(以下简称《刑法修正案(十一)》),结合司法实践反映的情况,现对《最高人民法院关于执行〈中华人民共和国刑法〉确定罪名的规定》《最高人民检察院关于适用刑法分则规定的犯罪的罪名的意见》作如下补充、修改:




本规定自2021年3月1日起施行。