首页 > 服务提示

北京多区公布违规电动三四轮车回收网点名单,一文汇总→

本站发表时间:[2023-08-15] 来源:平安北京 作者:
  2024年1月1日起,违规电动三四轮车将不能在北京上路行驶,也不能在公共场所停放,那么这些车辆应该如何处置呢?
  车主可通过“北京市汽车流通行业协会”官网、“电动三四轮车综合治理”小程序或“三四轮治理”App自助填报车辆信息,在收到报价通知并完成本人签约认证后,就可预约上门拖车。
  除了线上渠道,市民还可以就近交售违规电动三四轮车。目前多区已设立线下回收点,一起来看↓↓↓
  
东城区





  
西城区



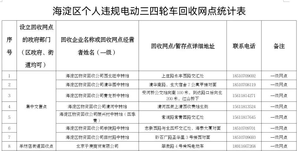
  海淀区








 
  顺义区


  通州区


  石景山区



  门头沟区
  门头沟区线下违规电动三四轮车回收站点如下:
  永定镇:
  北京市门头沟区物资回收公司
  联系电话:13601039119
  地址:永定镇石门营环岛东南角供电所东侧
  龙泉镇:
  北京市门头沟区物资回收公司
  联系电话:13601039119
  地址:龙泉镇黄土岗沥青厂南侧
  大台街道办事处:
  北京市门头沟区物资回收公司
  联系电话:13601039119
  地址:大台街道生活垃圾转运站东侧清水涧分拣中心
  怀柔区


  
经开区

  大兴区


 


[供稿单位:]   [责任编辑:王珮力]